1、塑膠運動場檢查規則。包括三個方面:廠家要保證產品質量,批次和抽檢,合格判定,這樣才能保證廠家生產的產品質量,對生產行業起到規范作用,從而保證塑膠運動場行業的有序發展。
2.塑膠運動場技術要求。其內容包括外觀、尺寸和性能要求。其中塑膠運動場顏色均勻,各種道線、點線顏色均勻、清晰、明亮,無明顯虛邊。各種跑道的寬度和窄度應正確,分隔線之間的距離應準確一致,直線部分應平直,曲線部分應平滑,不應有虛線。跑道面層防滑顆粒的粒徑應在2-3mm之間,跑道表面顆粒應均勻,相互分離。跑道表面應干凈,接縫應平整,無明顯高低差。
3.塑膠運動場檢驗方法。檢驗項目包括測量平整度、厚度、長度、斜度、硬度、拉伸強度、回彈值、壓縮回復率和阻燃性。上述指標有相應的取值范圍。相應范圍內的檢測結果顯示指標合格,否則為不合格。
《中小學合成材料面層運動場地GB 36246-2018》,里面關于塑膠跑道新國標的檢測內容:重點是看以下幾個表格。
中小學合成材料面層運動場地
1 范圍
本標準規定了中小學合成材料面層運動場地的術語和定義、分類、技術要求、試驗方法、取樣要求及檢驗規則。本標準適用于中小學校新建、改建和擴建的室外合成材料面層運動場地的設計、選材、鋪裝、檢測與驗收。
2 規范性引用文件
下列文件對于本文件的應用是必不可少的。凡是注日期的引用文件,僅注日期的版本適用于本文件。
凡是不注日期的引用文件,其最新版本(包括所有的修改單)適用于本文件。
GB/T 4498.1-2013 橡膠 灰分的測定 第 1 部分:馬弗爐法
GB/T 6682-2008 分析實驗室用水規格和試驗方法
GB/T 10111-2008 隨機數的產生及其在產品質量抽樣檢驗中的應用程序
GB/T 10654-2001 高聚物多孔彈性材料 拉伸強度和拉斷伸長率的測定
GB/T 14833-2011 合成材料跑道面層
GB/T 14837.1 橡膠和橡膠制品 熱重分析法測定硫化膠和未硫化膠的成分 第 1 部分:丁二烯橡膠、乙烯-丙烯二元和三元共聚物、異丁烯-異戊二烯橡膠、異戊二烯橡膠、苯乙烯-丁二烯橡膠
GB/T 14837.2 橡膠和橡膠制品 熱重分析法測定硫化膠和未硫化膠的成分 第 2 部分:丙烯腈-丁二烯橡膠和鹵化丁基橡膠
GB/T 16422.2-2014 塑料 實驗室光源暴露試驗方法 第 2 部分:氙弧燈
GB/T 16483 化學品安全技術說明書 內容和項目順序
GB/T 18204.2 公共場所衛生檢驗方法 第 2 部分:化學污染物
GB/T 18446 色漆和清漆用漆基 異氰酸酯樹脂中二異氰酸酯單體的測定
GB 18581-2009 室內裝飾裝修材料 溶劑型木器涂料中有害物質限量
GB 18583 室內裝飾裝修材料 膠粘劑中有害物質限量
GB/T 18883-2002 室內空氣質量標準
GB/T 22517.6 體育場地使用要求及檢驗方法 第 6 部分:田徑場地
GB/T 23986-2009 色漆和清漆 揮發性有機化合物(VOC)含量的測定 氣相色譜法
GB/T 23991 涂料中可溶性有害元素含量的測定
HJ 865-2017 惡臭嗅覺實驗室建設技術規范
QB/T 1090-2001 地毯絨簇拔出力的試驗方法
ISO 16000-3 室內空氣 第 3 部分:室內空氣和試驗室空氣中甲醛與其他羰基化合物的測定主動取樣法(Indoor air - Part 3: Determination of formaldehyde and other carbonyl compounds in
indoor air and test chamber air - Active sampling method)
ISO 16000-6 室內空氣 第 6 部分:通過 Tenax TA 吸附劑、熱解吸以及使用質譜(MS)或質譜-火焰離子化檢測器(MS-FID)的氣相色譜主動取樣來測定室內和試驗室空氣中的揮發性有機化合物(Indoor
air - Part 6: Determination of volatile organic compounds in indoor and test chamber air by active sampling on Tenax TA sorbent, thermal desorption and gas chromatography using MS or
MS-FID)
3 術語和定義
GB/T 10654-2001、GB/T 14833-2011、GB/T 18581-2009 和 GB/T 18883-2002 界定的以及下列術語和定義適用于本文件。為了便于使用,以下重復列出了 GB/T 10654-2001、GB/T 14833-2011、GB/T18581-2009 和 GB/T 18883-2002 中的某些術語和定義。
3.1
合成材料面層 synthetic surface鋪裝在瀝青混凝土或水泥混凝土等基礎層上的高分子合成材料層。
3.2
現澆型面層 in-situ casting surface將高分子原料和其他原料在現場澆注鋪裝的面層。
3.3
預制型面層 prefabricated surface按一定的生產工藝流程將高分子合成材料預先制備成一定厚度的卷材或塊材,至現場粘結或拼裝的面層。
3.4
人造草面層 artificial turf surface以類似天然草的合成纖維經機械編織固定于底布層上所形成的合成材料面層。
3.5
滲水型面層 permeable surface由樹脂粘合橡膠碎粒或其他方法制造的具有縫隙結構的一類合成材料面層。水在該類型面層上除存在表面徑流外,還存在通過面層的流動形式。
注:改寫自 GB/T 14833-2011 中 3.2.1。
3.6
非滲水型面層 non-permeable surface垂直剖面致密或有少量氣孔及帶有特定結構形式的一類合成材料面層。
注:改寫自 GB/T 14833-2011 中 3.2.2。
3.7
固體原料 solid raw materials在鋪裝時以固體形式存在的合成材料。
注:如丁苯橡膠顆粒、三元乙丙橡膠顆粒、聚氨酯橡膠顆粒、熱塑性彈性體、預制卷材、人造草等。
3.8
非固體原料 non-solid raw materials在鋪裝時以非固體形式存在的合成材料。
注:如各種膠粘劑、現澆型面層用預聚體和多元醇樹脂組分等。
3.9
厚度 thickness合成材料面層表面與其底面之間的總垂直距離。
3.10
沖擊吸收 shock absorbency合成材料面層對沖擊力的減緩性能。
3.11
垂直變形 vertical deformation
20 kg 重物以規定的高度落在合成材料面層時,合成材料面層在垂直方向的變形。
3.12
拉伸強度 tensile strength
拉伸試樣到斷裂所施加的最大拉伸應力。
[GB/T 10654-2001,定義3.1]
3.13
拉斷伸長率 elongation at break
斷裂試樣的百分伸長率。
[GB/T 10654-2001,定義3.2]
3.14
抗滑值 anti-skidding value
合成材料面層在干燥或潮濕狀態下通過滑動摩擦阻力吸收能量的程度。
3.15
耐老化性能 aging resistance
合成材料面層具有的推遲延緩老化的性質。
3.16
阻燃性能 flame retardance
合成材料面層具有的推遲火焰蔓延的性質。
3.17
總揮發性有機化合物 total volatile organic compounds (TVOC)利用 Tenax GC 或 Tenax TA 采樣,非極性色譜柱(極性指數小于 10)進行分析,保留時間在正己烷和正十六烷之間的揮發性有機化合物。
[GB/T 18883-2002,定義 3.3]
3.18
揮發性有機化合物 volatile organic compounds (VOC)
在 101.3 kPa 標準大氣壓力下,任何初沸點低于或等于 250 ℃的有機化合物。
[GB 18581-2009,定義 3.1]
4 分類
4.1 合成材料面層運動場地按使用功能分為田徑場地、球類場地和其他活動場地。
4.2 合成材料面層按材料形態分為現澆型面層、預制型面層和人造草面層。
5 技術要求
5.1 鋪裝要求
5.1.1 合成材料面層的鋪裝應綜合評估場地及其周邊的通風、擴散條件,應有利于揮發性有機化合物的散發,并避免鋪裝時廢氣、廢水、固體廢棄物等對場地及周邊環境的污染。
5.1.2 鋪裝前應提供所需使用的原料清單(包括品名和數量)、按照 GB/T 16483 編寫的化學品安全技術說明書和型式檢驗報告,所使用的原料以及鋪裝后的運動場地在正常及預期使用條件下不應對人體健康和生態環境產生危害。
5.1.3 不應使用煤焦油瀝青作為場地基礎材料。
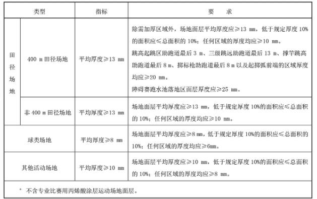
5.2 厚度
現澆型和預制型面層厚度應符合表 1 規定。
5.3 物理機械性能
5.3.1 現澆型和預制型面層物理機械性能應符合表2規定。
表 2 現澆型和預制型面層
a 物理機械性能要求
5.4 合成材料面層耐人工氣候老化性能
5.4.1 現澆型和預制型面層加速老化 500 h 后,拉伸強度和拉斷伸長率應符合表 2 要求。
5.4.2 人造草面層草絲加速老化 500 h 后,草絲拉斷力應不低于加速老化前測定值的 80%。
5.5 合成材料面層中無機填料及高聚物的含量
5.5.1 除人造草面層以外的合成材料面層中,無機填料含量應 ≤ 65%。
5.5.2 合成材料面層防滑膠粒及人造草面層填充用合成材料顆粒中高聚物總量應 ≥ 20%。
5.6 合成材料面層成品和原料中有害物質限量及氣味
5.6.1 合成材料面層成品中有害物質限量及氣味
現澆型和預制型面層成品中有害物質限量及氣味應符合表? 4? 要求,人造草面層成品中有害物質限量應符合表? 5? 要求。
表? 4 現澆型和預制型面層成品中有害物質限量及氣味要求

表 5 人造草面層成品中有害物質限量要求
5.6.2.2 鋪裝時使用的非固體原料(包括各種膠粘劑、現澆型面層用預聚體和多元醇樹脂組分等)中有害物質限量應符合表 7 的要求。表 7 非固體原料中有害物質限量要求a
6 試驗方法
6.1 厚度的測定
6.1.1 田徑場地按 GB/T 22517.6 規定的方法進行。
6.1.2 球類場地及其他活動場地按附錄 C 的規定進行。
6.2 沖擊吸收的測定按附錄 D 的規定進行。
6.3 垂直變形的測定按附錄 E 的規定進行。
6.4 拉伸強度、拉斷伸長率的測定按 GB/T 10654-2001 規定的方法進行。
6.5 抗滑值的測定按附錄 F 的規定進行。
6.6 阻燃性能的測定按 GB/T 14833-2011 規定的方法進行。
6.7 草絲拉斷力的測定
6.7.1 試樣制備在不同行任意選擇5簇草絲,從每簇草絲中任選一根草絲進行拉伸試驗。
6.7.2 試驗程序
在精度為1 N以上的拉力試驗機上進行試驗,試驗速度為(250±50) mm/min,記錄試樣斷裂時的拉斷力示值,5個試樣試驗,取結果的算術平均值,精確到1 N。
注:如果某個試樣的試驗結果與該批試樣平均值的允差超過30%,則該試樣試驗無效,重新選擇一根草絲進行試驗。
6.8 單簇草絲拔出力的測定
按照QB/T 1090-2001的規定,利用器具夾住一個單簇草絲的端頭,從人造草的結構中向上拔出,并在拔出過程中記錄所示的最大力值。
6.9 耐老化性能的測定
按 GB/T 16422.2-2014 的規定進行氙燈輻照試驗,試驗條件為方法 A、循環序號 1,試驗 500 h 后,按 6.4 測定拉伸強度、拉斷伸長率,按 6.7 測定草絲拉斷力。
6.10 無機填料含量的測定
按照 GB/T 4498.1-2013 方法 A 的規定進行,試驗溫度(550±25)℃,測得的灰分含量作為無機填料含量。
6.11 高聚物總量的測定
按照 GB/T 14837.1 和 GB/T 14837.2 的規定進行。
6.12 合成材料面層成品和固體原料中有害物質含量的測定
6.12.1 樣品前處理
取樣品適量,采用冷凍研磨或不致產生熱量的其他加工方式粉碎,選取粒徑在 0.85 mm~1.40 mm(20 目~14 目)之間的細小顆粒,作為檢測用試樣。制樣過程應避免使用不銹鋼研磨裝置以防止其造成的鉻等污染。如樣品顆粒粒徑小于 1.40 mm,可直接作為檢測用試樣。檢測各項二異氰酸酯含量的試
樣在樣品前處理過程中應避免空氣中水分的影響。
對于現場挖取的樣品,制樣前應去除底層附著物,以避免基礎層對面層材料可能的污染。除重金屬外,其余項目應在樣品前處理后立即檢測。
6.12.2 測定
6.12.2.1 鄰苯二甲酸酯類化合物(DBP、BBP、DEHP、DNOP、DINP、DIDP)的測定按附錄 A 中的規定進行。
6.12.2.2 18 種多環芳烴總和及苯并[a]芘的測定按附錄 B 中的規定進行。
6.12.2.3 短鏈氯化石蠟(C 10 -C 13 )的測定按附錄 G 中的規定進行。
6.12.2.4 4,4'-二氨基-3,3'-二氯二苯甲烷(MOCA)的測定按附錄 H 中的規定進行。
6.12.2.5 游離甲苯二異氰酸酯(TDI)和游離六亞甲基二異氰酸酯(HDI)總和的測定按 GB/T 18446中的規定進行。
6.12.2.6 游離二苯基甲烷二異氰酸酯(MDI)的測定按 GB/T 18446 中的規定進行。
6.12.2.7 可溶性鉛、鎘、鉻、汞的測定按 GB/T 23991 中的規定進行。
6.13 合成材料面層成品中有害物質釋放量的測定
按附錄 I 中的規定進行。
6.14 氣味評定
按附錄 J 中的規定進行。
6.15 合成材料面層非固體原料中有害物質含量的測定
6.15.1 游離甲醛的測定按 GB 18583 中的規定進行。
6.15.2 苯、甲苯/二甲苯/乙苯總和的測定按 GB 18581 中的規定進行。
6.15.3 游離甲苯二異氰酸酯(TDI)和游離六亞甲基二異氰酸酯(HDI)總和的測定按 GB/T 18446 中的規定進行。
6.15.4 鄰苯二甲酸酯類化合物的測定,稱取(0.2~0.3)g(精確至 0.1 mg)試樣置于 50 mL 的容量瓶中,用乙酸乙酯溶解/分散并定容,搖勻,然后按照附錄 A 中的規定進行分析。
6.15.5 短鏈氯化石蠟(C 10 -C 13 )的測定按照附錄 G 中的規定進行。
6.15.6 揮發性有機化合物含量的測定按 GB/T 23986-2009 的規定進行。其中,樣品稱量為 1 g(精確至 0.1 mg),按方法 2 計算揮發性有機化合物含量,多組分原料按明示配比進行混合,攪拌均勻后稱量。
6.15.7 可溶性鉛、鎘、鉻、汞的測定按 GB/T 23991 中的規定進行。
7 取樣要求
7.1 見證取樣
驗收檢驗樣品應在建設方(或代建方、使用方)、監理方及施工方代表等相關人員見證下在鋪裝現場取樣。
7.2 合成材料面層原料樣品
7.2.1 應對每次進場的原料取樣,同一批次同一規格原料取一組樣品。非固體原料每組取樣量不少于250 mL,多組分非固體原料按配比取樣,配比最小的組分取樣量應不少于 50 mL。預制型面層和人造草面層樣品規格不小于 300 mm×400 mm×實際厚度,其他固體原料每組取樣量不少于 500 g。
7.2.2 非固體原料在充分攪拌均勻后裝入潔凈干燥的玻璃瓶或其他不會導致化學污染的容器中密封保存,多組分非固體原料應將各組分單獨取樣包裝。固體原料取樣后裝入聚乙烯或聚四氟乙烯袋密封保存。
7.3 合成材料面層成品樣品
7.3.1 樣品規格及取樣位置
鋪裝現場裁取、挖取或平行制備的合成材料面層樣品規格不小于 300 mm×400 mm×實際厚度,取樣后裝入聚乙烯或聚四氟乙烯袋密封保存。運動場地上挖取樣品的位置應按附錄 K 確定。
7.3.2 現澆型面層樣品
物理機械性能及無機填料含量檢測用樣品應在合成材料面層現場鋪裝的同時平行制備,平行樣的制備配方、工藝和厚度應與現場施工相同;樣品數量不少于 3 塊,其中 1 塊作為檢測用樣,其余作為復驗備樣。必要時,可在鋪裝完成后的場地上挖取樣品。
有害物質限量及氣味檢測用樣品應在合成材料面層鋪裝后 14 d~28 d 內直接從運動場地上挖取 1塊樣品。
7.3.3 預制型面層和人造草面層樣品
物理機械性能及無機填料和高聚物含量檢測用樣品應在現場裁取未鋪裝的合成材料面層,取樣數量不少于 3 塊,其中 1 塊作為檢測用樣,其余作為復驗備樣。人造草面層填充顆粒取樣量按取樣面積與單位面積顆粒填充量計算確定。必要時,應在鋪裝完成后的運動場地上挖取樣品,挖取的人造草面層樣品應不帶膠粘劑。
有害物質限量及氣味檢測用樣品應在合成材料面層鋪裝完成后 14 d~28 d 內直接從運動場地上挖取 1 塊樣品。鋪裝后現場挖取的預制型面層樣品按合成材料面層成品的要求進行檢驗;鋪裝后現場挖取的人造草面層樣品中的填充顆粒按合成材料面層固體原料的要求進行檢驗,去除填充顆粒后的人造草面層按合成材料面層成品的要求進行檢驗。
7.4 運輸、保存與檢測時間
樣品運輸過程中應避免因扭曲、擠壓、受潮、化學污染或高溫等改變樣品物理或化學完整性,樣品送達實驗室后應在溫度為(25±5)℃的室內環境帶包裝保存,原料樣品應在送達實驗室后 14 d 內開始檢測,成品樣品應在合成材料面層鋪裝完畢后 14 d~60 d 內開始檢測。